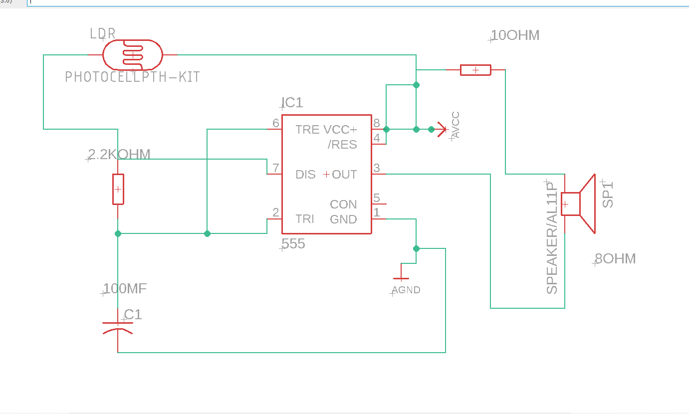
components :
1 9V Battery
                1 555 timer ic
                1 2.2KΩ resistor
                1 10Ω resistor
                1 8Ω Speaker
                1 Photoresistor1
                1 100μF electrolytic Capacitor
                Jumper wires
                bread board
                
                Step 1:
sketch on eagle
Step 2:
SEARCH ABOUT THE IC
                Step 3:
START CONNECTING :
                
                Step 4:
connect the two parts of the breadboard
                
                Step 5:
connect pin 6 with the jumper we connected in the previous step
                Step 6:
connect pin 2 with the other side of the orange jumper
Step 7:
                connect another orange jumper in paraller with the previous one
                Step 8:
connect pin 8 with the last orange jumper as shown
                Step 9:
connect pin 4 with the other side of the last orange jumper (we now connect the purple jumper)
                Step 10:
connect the 2.2k ohm resistor from pin 2 to pin 7
                Step 11:
connect the capacitor the positive leg(taller)with pin 2 after the resistor , the negative leg with pin 1 as shown
                Step 12:
connect the LDR one leg with pin 7 and the other leg with pin 8
                Step 13:
connect the 10 k ohm resistor one leg with pin 4 and the other in any position in the breadboard
                Step 14:
connect the speaker, the red wire with the other leg of the 10 k ohm resistor , the brown wire with pin 3 of the 555 timer
                Step 15:
connect the battery pin 1 with the ground , pin 8 with the power
                