Step 1:
I liked this circuit cause i have scooter and i used it before without knowing it.
      
      Step 2:
I tried this circuit on breadboard and it worked well, but i changed 4.7MF capacitor with 10MF.
Step 3:
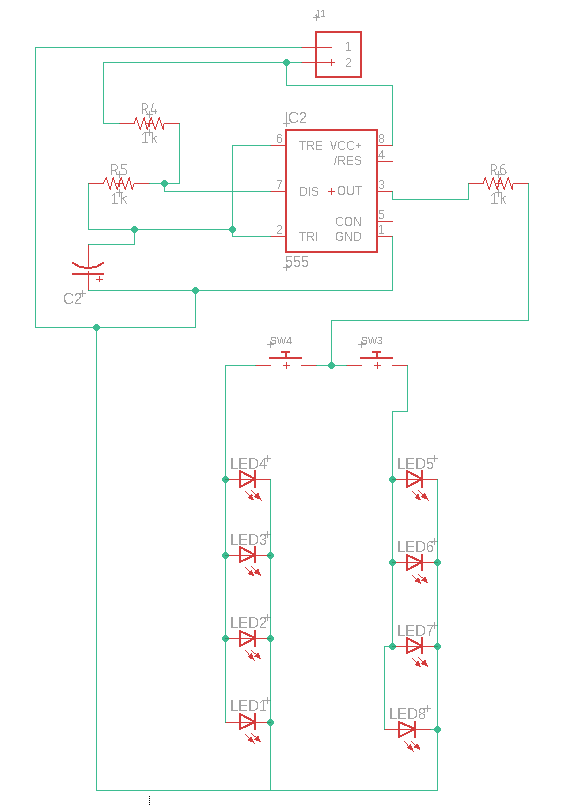
Next step is searching for components in eagle (Schematic) and connect them.
      Step 4:
Then jumped to board to try to connect components without overlaping.
      Step 5:
After that i saved my board as png 3 times one for traces, one for drills, one for outlines then flipped them.
      